A few weeks ago a young mother gave a talk in sacrament Meeting. One item that caught my attention was when she told us about speaking to a close friend whose son was debating whether he should play soccer on Sunday. The friend’s son had made the championship which required him to play on Sunday. The mother of this boy told him to pray about it. But she was worried what would happen if he came back and said he prayed, and God told him it was OK to play on Sunday. Then what!
The speaker and her friend talked about it, and decided that if this happened, the mother would just tell her son to go back and pray again. While the speaker didn’t say it, the message implied what that the young boy should pray until he got the “right” answer.
But who is to say what the right answer is? We are taught since primary that we can pray and God will give us answers to our prayers. But what if these answers fall outside the orthodox teachings of the church? The standard rebuttal is that “you got that answer from Satan”
Could it be possible that this young boy would be an influence to somebody on this team by actually playing on Sunday, befriending him, and one day converting him, a la Steve Young? If the answer is already predetermined by the mother or some perceived church doctrine, why even pray?
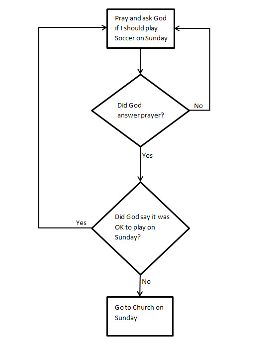
So, as I’m wont to do, I turned this into a flow chart.

As you can see, this could turn into an endless loop. Only if the approved answer is received can one escape. Much like the false confession given by a suspect after hours of harsh interrogation just to stop the torment, the person receiving the wrong answer will soon realize that they must give the “approved” answer to get out of the loop. And what does one learn from this? It is better to just give in, lie, and give the answer expected than to try and fight it.
Not all prayers can fall into this endless loop. Only those that have a perceived “right answer”. If one is praying about which house to buy, there is really no correct answer, and any feeling you have one way or the other will be correct for you. But there are many other prayers that can turn into this endless loop. When we pray about a calling, there is only one acceptable answer. When we pray to get personal confirmation to a new directive from the prophet, or a new policy, there is really only one answer, and the flow chart above will work well.
Have you ever been caught in the endless payer loop? If so, what were you praying about?

Good question. Who decides if the answer to our prayer is the right answer? Prayer is a nebulous communication tool//leaving lots of room for interpretation.
In order to answer the question about the prayer feedback loop, I struggle with another question and that is, does God really answer our trivial prayers about soccer games, lost pearl rings, broken washing machines etc?
Or should we do more praying and asking for help for those who are truly suffering etc?
(As for playing on Sunday, the rare few times we made it to the championship game, our children played—and, if the timing worked out, attended Sacrament meeeting too. we personally felt it not fair to the team not to participate).
I’m not a believer that God answers trivial questions/requests/prayers. He/She is not up in heaven stirring the pot. We are left to make our own decisions and choices. Prayer is more of a meditation; it is a process of introspection; a time-out to consider matters; an opportunity to bond with friends. For me, this doesn’t devalue prayer, it places more responsibility on the individual.
Sadly, as a teen I failed to even seek out answers to some pretty important questions (what should I study in school or what talents /skills should I develop in preparation for a career) because praying about my future seemed like the diagram above: the only “right” answer was that because I was a girl, and if I wanted to be a righteous LDS woman, was to be a stay at home mom. I got a degree in Elementary Ed with that in mind (I’m squeamish about blood so nursing was out.) And because it was my “divine role” not only was I born to do it, but I would love it… 20 years later, I’m happily married with 6 kids, and have indeed been a full-time mom. Things have played out well, and I feel incredibly blessed, but I still regret not really even bothering to pray about the potential options my future could have held… but who’s to say if I even had prayed about it, that I would have been secure enough in my alternate answer to follow through?!
There are two ways to know you’re in an endless prayer loop.
1. Notice that you’ve visited the same state twice. That’s never happened to me.
2. Reason about the flowchart.
By doing #2, I can tell that I was in an endless prayer loop every time I prayed about one of the church’s truth claims. There’s no way I could have escaped one without getting the “right” answer.
There are also loops of activities that increase belief but never decrease it. You can usually summarize them as “Do X until you believe in X.” You keep favorable evidence and throw away unfavorable evidence, repeatedly.
It’s all epistemologically suspect.
Here is one way how I avoid the prayer loop. It is based on a principle that Elder Oaks explained in a talk he gave.
“As a General Authority, I have the responsibility to preach general principles. When I do, I don’t try to define all the exceptions. There are exceptions to some rules. For example, we believe the commandment is not violated by killing pursuant to a lawful order in an armed conflict. But don’t ask me to give an opinion on your exception. I only teach the general rules. Whether an exception applies to you is your responsibility. You must work that out individually between you and the Lord.”
This is how Nephi was justified in lopping off Laban’s head. Or in your example of the boy who prays to know if he should play baseball on Sunday. After all the choice is between him and the Lord and if he thinks the Lord approves then who are we to criticise his decision..
Another way I avoid the prayer loop is to use a logical equivalent test. If the question I’m asking isn’t logical then I know something is wrong. This test is a way to sort out what is or isn’t logical. Take this quote from Elder Packer as an example on how the test works in determining if some thing is logical.
“Some things that are true are not very useful.”
The logical equivalent of this statement is created by simply moving the negation which in this case is the word “not”. When you make this change this is what you come up with.
“Some things that are not true are very useful”
I would be hard pressed to come up with an example of some thing that is not true and yet be very useful. This points out that while the statement of Elder Packer may represent his thinking it isn’t logical. And if I’m asking a question that isn’t logical then there is a good chance that God may not answer my prayer or if He does that I won’t understand His answer.
Or as Judge Judy is want to say, “If something doesn’t make sense then there is a good chance that it isn’t true.” This last quote may not be accurate.
All the best,
Bob
116 pages anyone?
Each of us has been empowered to be the ultimate judge of whether we’ve received an answer to prayer, regardless of whatever church doctrine or authorities have opined (not that we ignore them, but those shouldn’t automatically get a veto over answers). This may seem at odds with the generally accepted Mormon interpretation of “The Lord will never permit me (Wilford Woodruff) or any other man who stands as President of this Church to lead you astray,” but I’ve come to understand this to mean the Lord also speaks directly to us as part of the process of not being led astray. As President Faust noted specifically about Wilford Woodruff’s statement: “The responsibility for determining the divine validity of what one of the oracles of God states does not rest solely upon him.” Faust then quotes President J. Reuben Clark “We can tell when the speakers are ‘moved upon by the Holy Ghost’ only when we, ourselves, are ‘moved upon by the Holy Ghost.’
Granted, this isn’t the prevailing interpretation in church. But it should be. We have learned from said experience that our oracles have not been correct in some things in the past. Hence the need for us to rely also on our own communications with the Lord.